HSRP-FANB技術情報
http://www.humblesoft.com/wiki/?HSRP-FANB%E6%8A%80%E8%A1%93%E6%83%85%E5%A0%B1
[
トップ
] [
編集
|
差分
|
バックアップ
|
添付
|
リロード
] [
新規
|
一覧
|
単語検索
|
最終更新
|
ヘルプ
]
Home
サポート掲示板
GitHub
最新の20件
2021-12-14
ESP8266 Arduinoのインストール
2020-11-03
HSES-LMC1 使用説明書
2020-05-08
HSRP-FANB/ファンをOn-Offする
2020-04-20
LED電光掲示板の部品リスト
2018-12-05
HSRP-FANB/OLED
2018-11-24
HSES-LCD24B 使用説明書
FrontPage
HSES-PROG技術資料
2018-11-21
HSRP-FANB使用説明書
HSRP-FANB/SW
HSRP-FANB/RTC
RecentDeleted
HSRP-FANB/シリアルコンソール
2018-11-20
HSRP-FANB/ファンを使う
2018-11-19
HSRP-FANB技術情報
2018-10-31
HSES-NODE-OLED使用説明書
2018-10-01
HSES-LCD24B 技術情報
HSES-LMC1 技術情報
2018-09-25
HSES-PROG使用説明書
2018-04-23
Arduinoライブラリのインストール
edit
FrontPage
HSRP-FANB技術情報
†
ラズベリーパイ・ファン基板 HSRP-FANBの技術情報を掲載しています。
関連ページ:
HSRP-FANB使用説明書
↑
接続
†
HSRP-FANB接続表
↑
部品表
†
HSRP-FANB部品表
↑
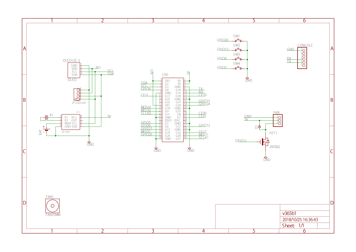
回路図
†
pdf:
v365b1.pdf
↑
外形図
†
pdf:
v365b1-gaikei.pdf
添付ファイル:
v365b1-gaikei.png
97件
[
詳細
]
v365b1-gaikei.pdf
191件
[
詳細
]
v365b1.pdf
1818件
[
詳細
]
v365b1.png
1656件
[
詳細
]
Last-modified: 2018-11-19 (月) 15:03:04 (2671d)
Link:
FrontPage
(2666d)
HSRP-FANB使用説明書
(2669d)